芯城品牌采购网 > 品牌资讯 > 技术方案 > 开关电源中的局部放电

开关电源中的局部放电

芯城品牌采购网

26481

一、局部放电现象
 
局部放电(partial discharge,简称PD)现象,通常主要指的是高压电气设备绝缘层在足够强的电场作用下局部范围内发生的放电,某个区域的电场强度一旦达到其介质击穿场强时,该区域就会出现放电现象。这种放电以仅造成导体间的绝缘局部短(路桥)接而不形成导电通道为限。每一次局部放电对绝缘介质都会有一些影响,轻微的局部放电对电力设备绝缘的影响较小,绝缘强度的下降较慢;而强烈的局部放电,则会使绝缘强度很快下降。
 
实际上,局部放电现象不仅仅发生在高压电气设备中,也会发生在开关电源系统中,并且也有相应的安规标准去检验整个开关电源系统的绝缘是否满足局部放电要求。以三相变频器为例,IEC61800-5-1中明确指出,如果一次测高压端与安全二次侧电压(SELV)之间的重复峰值电压超过了750V,并且,在绝缘层厚度上的电压应力超过了1KV/mm,则必须做局部放电测试认证。
 
局部放电发生时,主要伴随有以下几种能量释放方式:
 
1-1_344.png
图1.局部放电能量释放方式
 
我们先来感受一下夜色中高压输电线绝缘子上的电晕局部放电,紫色的弧光,狐媚而又破坏力十足。
 
 
1-2_773.png
图2.电晕局部放电
 
局部放电对绝缘结构的破坏机理主要有三个方面:
 
1.带电粒子(电子、离子等)冲击绝缘层,破坏其分子结构,如纤维碎裂,因而绝缘受到损伤。
2.由于带电离子的撞击作用,使该绝缘出现局部温度升高,从而易引起绝缘的过热,严重时就会出现碳化。
3.局部放电产生的臭氧及氮的氧化物会侵蚀绝缘,当遇有水分则产生硝酸,对绝缘的侵蚀更为剧烈。
 
见微知著,局部放电测试的目的就是为了发现电气设备绝缘中潜在的薄弱点,在未酿成灾难性的后果前,即有针对性的进行补救、改善或者更换。
 
根据局部放电能量释放方式的特点,局部放电检测方法主要分为两大类七种方法,见图3所示,这几种方法中,以脉冲电流法用得最多,也最为成熟。常用的数字局部放电仪的原理就是脉冲电流法,对应的安规标准有IEC60270,对应的国标有:
 
●    GB/T 7354-2003局部放电测量(IEC60270:2000 IDT);
●    DL/T 846.4-2016高电压测试设备通用技术条件第4部分:脉冲电流法局部放电测量仪;
●    DL/T 417-2006电力设备局部放电现场测量导则。
 
 
1-3_179.png
图3.局部放电检测方法
 
☆关于检测方法,还可以参考《浅谈局部放电测量》这篇文章。
 
因为局部放电是比较复杂的物理现象,必须通过多种表征参数才能全面的描绘其状态,同时局部放电对绝缘破坏的机理也很复杂,需要通过不同的参数来评定它对绝缘的损害,目前主要以如下两个参数来判定。
 
1. 视在放电电荷——在绝缘体中发生局部放电时,绝缘体上施加电压的两端出现的脉动电荷称之为视在放电电荷,单位用皮库(pc)表示,通常以稳定出现的最大视在放电电荷作为该试品的放电量。
 
2. 放电重复率——在测量时间内每秒中出现的放电次数的平均值称为放电重复率,单位为次/秒,放电重复率越高,对绝缘的损害越大。
 

二、开关电源系统中的局部放电

 
这里先解释一下安全二次侧电压SELV的含义,SELV是safety extra low voltage的缩写,指的是不超过50Vrms的交流电压和不超过120V的直流电压,是为了防止触电事故而由特定电源供电所采用的电压。
 
SELV通常用于给人机接口,液晶屏,按键等人体可以直接触摸到的设备供电,可以避免操作人员遭受电击,威胁到生命安全,所以,SELV电路与一次侧高压端之间必须是加强绝缘,同时还需要注意,如果一次测高压端与SELV电路之间的重复峰值电压超过了750V,并且,在绝缘层厚度方向上的电压应力超过了1KV/mm,则还必须增加局部放电测试认证。
 
如图4所示三相变频器中,左下角绿色虚线围起来的部分就是SELV电路,辅助电源SPS左侧的供给MCU的+24V,+5V两路电源与SPS的其余的电压输入输出电气连接点之间,都必须满足加强绝缘要求。
 
1-4_370.png

图4.三相变频器结构框图

 
以三相480V变频器为例,交流输入线电压为480Vrms,则其母线电压平均值为480*1.35=648Vdc,也就是进入辅助电源SPS的工作电压就是648V,这个电压值已经非常接近750V这个阈值,同时,需要注意的是,750V阈值电压是在整机实际运行过程中,实际测试得到的一次侧高压端与SELV电路之间的重复峰值电压,用高压差分探头分别勾取两边的监测点,若此电压超过750V,同时,在绝缘层厚度方向上的电压应力超过了1KV/mm,则局部放电测试认证必做。
 

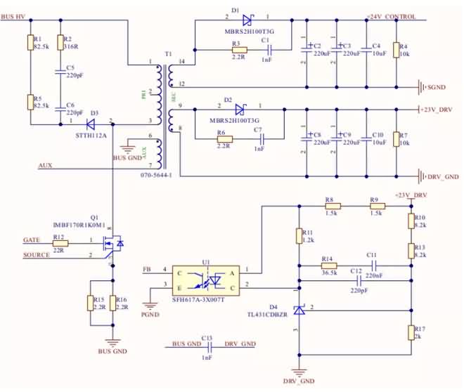
假设辅助电源SPS采用了经典的单管反激变换器,如图5所示,SPS从变频器的BUS电容上取电,这里为了简化电路,变压器T1的输出只设计了两路输出电压,分别给IGBT的驱动器和MCU侧供电,从前面的定义可以看出,给MCU供电的+24V_CONTROL就是SELV电路,需要与其他电路之间做加强绝缘处理,也就是变压器T1的pin12-pin14所在的绕组与其余绕组之间必须满足加强绝缘要求,同时,在PCB板上,+24V_CONTROL所在电路与其他电路之间的爬电距离也必须满足加强绝缘要求。

 
1-5_369.jpg
图5.单管反激变换器简图
 
回到本文的重点,接下来测试一次侧高压端与SELV电路之间的重复峰值电压是否超过750V阈值电压。有经验的同学都知道,在开关电源中,重点是要找到变换器中的“动点”,也就是电压的变化率dv/dt最大的节点,在图5中,一次侧高压端的监测点就可以选为Q1的Drain极,也就是变压器T1的pin 3,安全二次侧SELV的监测点既可以选择变压器T1的pin 12,也可以选择变压器T1的pin 14,最后以正常带载工况下一次侧、二次侧之间检测到最大电压为作为设定局部放电电压UPD的基准。
 
1-6_895.jpg
图6.重复峰值电压监测示意图
 
图7是一张实测的一次侧高压端与SELV电路之间的重复峰值电压波形图(CH1黄色),可以看到,此电压已经超过了750V的阈值,同时,变压器结构中绕组与绕组之间的麦拉绝缘胶带通常为2层,每层的厚度都小于0.1mm,所以,需要增加局部放电测试认证是板上钉钉了。
 
1-7_894.jpg
图7.重复峰值电压实测波形图
 
说到这里,估计有的同学就会问了,为什么以前没有做过局部放电这项测试呢?原因主要有两点:
 
1.以前确实没有对应的安规标准要求强制通过局部放电测试,变频器中增加这项测试也是约四年前的事;
2.电源整机降成本带来的附赠产物,如图8所示,以前传统的给SELV电路供电是采用两级变换器的方式,先通过一级DC-DC变换器将BUS母线降低为48V或者更低,再通过一级隔离DC-DC变换器给SELV电路供电,因为第二级隔离DC-DC变换器之间的压差不可能超过750V阈值,所以,局部放电测试就无需再做,只需要满足对应的加强绝缘要求即可。
 
但是,现在的电源整机由于降成本的压力,与图5所示一样,将传统的两级变换器改为一级DC-DC变换器,同时给SELV电路和其他的比如驱动电路等供电,赶上新的安规标准的执行,那局部放电测试就和其他安规项目一样,成为必修课了。
 
1-8_638.png
图8.传统SELV两级变换器供电方式
 
三、局部放电测试的标准
 
IEC61800-5-1中对于局部放电测试的标准如图9所示,测试中加载的电压是50HZ或者60的交流电压, UPD的取值就是在图7中实际测得的电压。需要注意的一点是,在这里UPD既可以取有效值,也可以取峰值,举例讲,图7中测得的重复峰值电压为1100V,则在做局部放电测试时,对应的加载测试电压的峰值就是1.875*1100=2062.5V;同时,也可以观察到图7中的有效值为559.8Vrms,则对应的测试电压也可以按照1.875*559.8Vrms=1049.6Vrms加载。因为测得的重复峰值电压波形并不是标准的正弦波,所以其峰值电压与有效值电压之间并不是1.414倍的关系。
 
1-9_669.png
图9.IEC61800-5-1中局部放电测试电压与时间曲线
 
局部放电测试通过的判定标准是在第二段1.5UPD电压施加期间的视在放电电荷不超过10pC,如果超过10pC即判定为不合格。回到前述的三相变频器中,需要通过局部放电测试的器件之一就是变压器T1了。图10是MPS研发的数字局部放电仪,图11是变压器的局部放电测试场景。
 
1-10_489.png
图10.MPS数字局部放电仪
 
1-11_695.jpg
图11.变压器局部放电测试
 
四、预防局部放电的措施
 
从前面两个章节的陈述中,大家应该发现了,辅助源SPS变压器的设计是通过局部放电测试的关键,所以,这个章节就重点介绍预防变压器局部放电的措施。
 
1、从源头抓起,从绝缘材料的生产过程开始管控,防止其生产过程中混入导电性沉积物、金属碎屑、浮泡和湿气等,造成后续使用这些绝缘材料的产品无法达到设计要求。
 
1-12_707.png
图12.麦拉绝缘胶带和骨架
 
2、以变压器设计中用到的麦拉绝缘胶带和骨架为例,如图12所示,可以使用较高CTI(相对起痕指数)等级的绝缘材料,可以有效的满足加强绝缘的爬电距离要求和降低发生局部放电的几率。绝缘材料的CTI等级分类如图13所示,CTI>600是目前最好的绝缘材料。
 
1-13_800.png
图13.绝缘材料CTI等级分类
 
3、增加气隙长度和爬电距离,以降低电场强度。以图7中测得的UPD电压有效值559Vrms去查询对应的加强绝缘爬电距离要求,如图14所示,在污染等级为Ⅱ类,采用600>CTI≥400的绝缘材料的条件下,基本绝缘的爬电距离要求为4.5mm,则满足加强绝缘要求的爬电距离至少为基本绝缘爬电距离要求的2倍,也就是要大于9mm。
 
1-14_282.png
图14.爬电距离查询表
 
对变压器设计而言,也就是SELV电路所在绕组与其余绕组之间的挡墙宽度至少要超过9mm,如图15所示变压器内部绕组结构图,骨架左右两侧的挡墙宽度至少要大于4.5mm,则上下两个相邻的绕组的挡墙宽度加起来就大于了9mm,满足加强绝缘爬电距离要求。这也意味着,如果要满足加强绝缘的爬电距离要求,则势必需要增大骨架的尺寸,也就是所用磁芯的尺寸也要变大,否则骨架很可能绕不下全部的线包。
 
1-15_234.png
图15.变压器内部绕组结构图
 
4、增加绝缘层的厚度。局部放电是因为物体内部局部范围内的电场强度超过绝缘介质的强度而发生的物理现象,电场强度反比于相互之间的距离,单位为V/m(伏特/米),所以,增加绝缘层的厚度,可以有效的降低加载在绝缘层上的电场强度,从而降低发生局部放电的几率。另外,绝缘层厚度的增加,也增加了对绝缘材料中的空洞等缺陷的容错程度,降低了对绝缘材料的要求。
 
以图15所示变压器设计为例,增加SELV绕组与相邻的两个绕组gate driver supply、AUX之间的麦拉绝缘胶带的厚度,对于保障变压器的设计通过局部放电测试有着非常大的影响。图16就是加不同层数的麦拉胶带的局部放电对比结果,3款变压器样品中,1#在SELV绕组的前后各自加了4层麦拉胶带,2#在SELV绕组的前后各自加了5层麦拉胶带,3#样在1#的基础上增加了一个屏蔽层绕组,其他条件3款变压器都保持一样。
 
可以看到,仅有2#  5层麦拉胶带的变压器样品通过了局部放电测试。
 
1-16_985.png
图16.麦拉胶带层数对局部放电结果的影响
 
细心的同学估计注意到了,图15的变压器绕组结构没有采用三明治绕法,当然,这种绕法结构确实会导致变压器的漏感变大。工程应用中,两相其害取其轻,漏感只能通过外部电路的配合来降低其影响。
 
另外,SELV绕组的出线,除了需要用铁氟龙套管穿管外,建议最好不要与一次侧高压绕组的出线端交叉。
 
5、将变压器全面灌封、含浸处理,在真空条件下,将变压器从下到上,用凡立水等绝缘材料逐步灌封。凡立水浸入变压器内部,可以弥补骨架、麦拉绝缘胶带上面的空洞、气泡等缺陷,同时,含浸处理可以有效的改善变压器的污染等级。
 
6、在PCB板上涂刷绝缘涂层,同理,可以改善污染等级,降低满足加强绝缘的爬电距离要求。
 
五、小结
 
局部放电测试在开关电源中还是一个比较小众的话题,本篇文章从三相变频器的SELV电路的加强绝缘说起,简要介绍了局部放电的标准和预防措施,重点介绍了辅助电源SPS的变压器设计如何满足加强绝缘和通过局部放电测试。当然,在图4的框图中,DSP与MCU之间的数字隔离芯片也是需要通过加强绝缘和局部放电测试认证的。


免责声明:
文章内容转自互联网,不代表本站赞同其观点;
如涉及内容、图片、版权等问题,请联系2644303206@qq.com我们将在第一时间删除内容!